[보도자료]_간암 치료 장애물 ‘SIRT7 단백질’ 억제로 기존 치료제 내성 극복한다_20240226.hwp
|
보도자료 |
|
||||
배포일 |
2024년 2월 26일(월) |
엠바고 |
온라인 : 2024년 2월 26일(월) 12:00 지 면 : 2024년 2월 27일(화) 조간 |
|||
문 의 |
연구부서 |
의약바이오연구본부 정관령 책임연구원(042-860-7692, 010-8621-3030) 의약바이오연구본부 김광록 책임연구원(042-860-7425, 010-4043-7425) |
||||
홍보부서 |
대외협력실 양경욱 실장(042-860-7998, 010-5564-1700) 대외협력실 강가람 선임행정원(042-860-7815, 010-4699-2639) |
|||||
간암 치료 장애물‘SIRT7 단백질’억제로 기존 치료제 내성 극복한다 - 한국화학연구원(KRICT) 정관령 박사-광주과학기술원(GIST) 류동렬 교수 공동연구팀, 기존 간암 치료제(소라페닙)의 내성 문제를 극복할 신규 표적 단백질인 SIRT7 저해제 개발 - 약리학 및 약학 분야 최고 국제학술지인 Drug Resistance Updates 2024년 3월호 게재 |
□ 간암은 세계적으로 발병률과 사망률이 높은 암 중 하나이다. 이를 치료하기 위한 표준 항암제인 소라페닙(Sorafenib)*은 일정 기간 투여하면 약물 내성이 생겨 항암 효과가 떨어지는 단점이 있는데, 국내 연구진이 이를 극복할 수 있는 연구결과를 도출하였다.
* 소라페닙(sorafenib): 절제 불능 간암 환자에 사용되는 FDA 승인 1차 전신 치료제
◯ 한국화학연구원(원장 이영국) 의약바이오연구본부 정관령 박사 연구팀과 광주과학기술원(GIST, 총장 임기철) 의생명공학과 류동렬 교수 연구팀은 다년간의 공동 연구를 통해 간암 치료의 장애물인 SIRT7 (Sirtuin7, 시르투인7)* 단백질의 기능을 억제하는 저해제 개발에 성공하였다. 해당 SIRT7 저해제를 소라페닙에 내성을 지닌 실험동물에 투여하자, 항암 효과(그림1)가 나타나는 결과를 세계 최초로 확보하였다.
* SIRT7 (Sirtuin7, 시르투인7): 종양 발생에 관여하며 종양 세포의 사멸을 늦추는 중요한 단백질로서 암 치료의 장애물로 여겨지나, 현재까지 간암 관련하여 구체적인 작용기작이 밝혀지지 않은 단백질
◯ SIRT7 저해제는 절제 방식 치료가 힘든 간암 환자의 표준 치료제인 소라페닙의 약물 내성 문제를 극복할 수 있을 뿐만 아니라, 다양한 종류의 항암제 개발에 적용할 수 있을 것으로 전망된다.
□ 국립암센터 중앙암등록본부 통계에 따르면 2021년도 신규 암 발생자 277,523명 중에서 간암의 경우 15,131명이다. 최근 5년간 상대 생존율은 전체 암 평균 72.1%에 비해 간암은 39.3%로 낮은 수준에 머물고 있다. 이를 해결하기 위한 여러 방안 중, 유사한 작용 기전을 갖는 기존 표적 항암제의 내성 문제 해결을 위한 새로운 작용 기전 발굴에 관심이 높다.
◯ 간암의 주요 치료 방법은 크게 수술적 절제와 비수술적 치료로 나뉘며 비수술적 치료법에는 고주파 열치료* 등 다양한 시술법과 항암약물 요법이 있다. 항암약물은 면역세포를 활성화해 스스로 암을 공격하게 하는 면역항암제와 암세포 특정 부분을 공격하는 표적항암제가 있다.
*고주파 열치료: 종양 내에 바늘 모양의 전극으로 열을 가해 종양을 괴사시킴
◯ 일반적으로 절제 수술이 힘든 진행성 간암 환자의 경우 항암약물 요법을 사용하는데, 일부 한계가 있다. 우선 면역항암제의 경우 투여 가능한 환자군*에 제약이 있다. 그리고 표적항암제는 1차 치료제인 소라페닙, 렌바티닙과 2차 치료제인 레고라페닙 모두 암 증식에 관련된 다양한 인산화효소를 억제하지만 약물 내성이 많이 발생해, 환자 중 치료 효과가 나타나는 반응률이 20% 수준에 머무는 문제가 있다.
* 전신 치료 경험이 없고, 간경변증이 없거나 경증, 일상생활이 가능한 전신 상태
□ 본 연구팀은 인산화효소 조절 방식의 기존 표적항암제와는 작용 기전이 다른 SIRT7 억제 방식의 화합물을 발굴하였다. 연구팀에 따르면 SIRT7 단백질은 종양이나 암 세포의 사멸을 늦추는데 중요한 역할을 하여 암 치료의 장애물로 인식됐다. 이번에 개발한 화합물은 이런 SIRT7을 줄임으로써 항암 활성(효능)이 나타남을 확인했으며, 기존 간암 환자의 1차 치료제인 소라페닙에 내성이 있는 실험 모델에서도 효과를 보였다.
◯ 소라페닙 내성 간암 세포를 이식한 마우스 동물모델에 소라페닙을 단독 투여한 경우는 내성 때문에 약물의 항암 효능이 급격히 감소했다.
◯ 반면 본 연구팀이 2018년 세계 최초로 개발한 1세대 SIRT7 저해제의 경우 5mg/kg 용량으로, 1세대 저해제에서 300개 이상의 화합물 합성으로 분자구조식 변형 등 약물 최적화를 통해 효능을 높인 2세대 저해제는 그 절반인 2.5 mg/kg 용량만으로도 종양의 크기가 현저히 감소하였다. 의미있는 점은 현재 1차 치료제로 사용되는 소라페닙에 내성을 지닌 동물임에도 불구하고 효과적이었던 것이다.
◯ 더구나 SIRT7 저해제와 소라페닙 약물을 함께 투여한 동물군에서는 종양의 크기가 더 감소했다. 이를 통해 이번에 발굴한 SIRT7 억제 방식이 기존 항암제인 소라페닙의 효능을 일부 되돌릴 수 있음을 확인했다.(그림2) 이는 앞으로 타이로신 인산화효소 저해 방식의 기존 약물에서 나타나는 내성 문제를 해결하는 실마리가 될 것으로 보인다.
◯ 양 기관은 이번 기술개발 결과를 바탕으로 후속연구를 수행하고 있으며 국내 제약회사와 협력 연구를 위해 논의 중에 있다. 본 연구팀의 결과를 기반으로 신규 작용 기전을 지닌 항암제 개발 및 이를 이용한 관련 핵심기술을 선점하고 실용화 가능성을 높일 것으로 전망된다.
◯ 화학연 이영국 원장은 “세계 최초로 발굴한 SIRT7 저해제 기술 선점 및 간암 치료 가능성을 높일 수 있도록 국내 제약업계 및 연구자들과 긴밀한 협업을 계속하여 지원하겠다”고 말했으며, GIST 임기철 총장은 이번 연구 성과에 대해 “언젠가 반드시 도달해야 할 ‘암 정복’을 향한 인류의 위대한 진전”이라고 평하며, “임상 적용을 위해 GIST도 힘을 쏟겠다”고 말했다.
□ 이번 연구결과는 약리학 및 약학 분야 최고 국제학술지인 ‘드럭 리지스턴스 업데이트즈(Drug Resistance Updates((IF: 24.3))’ 2024년 3월호에 게재된다.
◯ 본 연구는 과학기술정보통신부 한국연구재단 중견연구 유형2, 국가신약개발사업단 선도물질 도출사업, 한국화학연구원 기본사업의 지원을 받아 수행됐다.
◯ 한국화학연구원 정관령 박사는 지난 10년간 화학연구원 의약바이오 연구본부에서 신약 개발 연구수행으로 8건의 기술이전을 완료하였고, GIST 류동렬 교수는 클래리베이트 선정 세계에서 가장 영향력 있는 연구자 HCR 2022와 미국 스탠퍼드대와 엘스비어가 선정한 세계 상위 2% 연구자로 지난 1월에 선정되었다.
연 구 결 과 문 답 |
이번 성과가 기존과 다른 점은? (기존 기술과 차이 비교) |
- 이번 성과는 현재까지 밝혀지지 않았던 시루투인7(SIRT7) 표적 단백질의 저해제 개발과 항암 효능평가 결과임 - 현재까지 간암과 SIRT7과의 상관성이 명확하게 규명된 바가 없었음. 본 연구에서 그 상관성을 규명하여 IF가 높은 논문에 채택됨 - 기존 FDA 승인된 간세포암 표적치료제인 소라페닙과 렌바티닙은 다양한 수용체 티로신키나아제(RTK)를 억제하여 간암의 진행을 억제하는 치료제로써 1차 전신 치료제로서 사용되고 있음. 그러나 진행성 간암 환자의 대다수가 티로신키나아제저해제(TKI)에 대한 선천적 또는 후천적 내성을 나타내어 소라페닙 또는 렌바티닙에 객관적인 반응을 보이는 환자는 5-20%에 불과하기 때문에 TKI 내성을 극복하기 위한 새로운 치료 전략이 필요함. 또한 TKI에 대한 반응이 매우 다양하기 때문에 치료 반응을 예측하는 바이오마커도 필요함. 상품명인 티센트릭과아바스틴으로 잘 알려진 아테졸리주맙과 베마시주맙 면역항암제는 병용투여로 투여되는데 중대이상 반응율이 38%로 높은 문제도 있지만 면역항암제 투여를 받기 위해서는 환자군에 제약(전신치료 경험이 없고, 간의 Child-Pugh 등급 A, ECOG 0∼1의 전신상태)이 따른다는 단점이 있음. - (참고) SIRT7 저해제 1세대, 2세대(이번 결과) 모두 화학연구원에서 도출하였으며 세계 최초, 최고의 결과를 보유중임. * 1세대 저해제(SIRT7i #1): 본 연구팀이 세계 최초로 개발(2018.11월), 소라페닙 내성모델에서 강력한 항암 활성 보임 * 2세대 저해제(SIRT7i #2): 본 연구팀이 1세대 저해제로부터 약물 최적화를 통해 약물성 및 효능을 향상시킴 |
|
어디에 쓸 수 있나? (활용 분야 및 제품) |
- 간세포암(간암) 치료제 개발 |
|
실용화를 위한 과제는? |
- 현재 국가신약개발사업(선도물질 도출단계)을 수행하고 있음 국내 기술이전 시 실용화를 위한 수탁과제 수주, 추가 연구 예정 현재 도출된 연구단계의 화합물로부터 실용화(상용화)를 위해선전임상 연구, 임상연구를 통한 약물 프로파일링 필요 |
|
실용화 가능 시기는? |
- 미정, 신약후보물질 개발의 경우, 실용화 시기는 제약회사에 기술이전 후 제약회사에서 결정하게 됨 |
|
산업적, 경제적 파급효과는? |
- 간세포암은 전 세계에서 암 사망률이 가장 높은 암 중의 하나로, 매년 90만 명 이상의 신규 환자가 발생하고 83만 명이 사망하는 만큼 경제적, 산업적 파급효과가 큼 |
연구 관련 이미지 및 사진 |
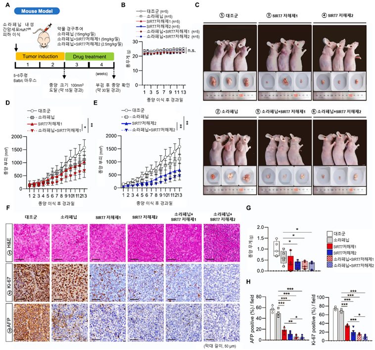
□ [그림1] SIRT7 저해제 투여에 따른 항암 효능 |
|
[그림 A] 소라페닙 내성 간암 세포(Huh7SR)를 실험용 쥐에 이식한 모델에서 SIRT7 저해제 효과 실험 절차. (1주차, 1일) 5~6주된 쥐에게 기존 항암제(소라페닙)에 내성이 생긴 간암 세포 이식 → (2주차, 15일째) 암세포가 100㎟ 크기로 커질 때까지 기다린 후 약물 효능 실험 준비 → (3주차) 소라페닙, 새로 개발한 SIRT7 저해제(1세대), SIRT7 저해제(2세대), 두가지 약물 혼합 등 각각 약물을 투여 → (4주차) 여러가지 약물이 투여된 실험용 쥐들을 부검 후 간암 진행 결과를 확인하는 실험. 이 때 약물 투여는 소라페닙(투여량: 15mg/kg), 소라페닙+SIRT7 저해제1(투여량: 5mg/kg), 소라페닙+SIRT7 저해제2(투여량: 2.5 mg/kg)를 쥐가 입으로 먹게 해, 소라페닙에 비해 SIRT7 저해제(1세대, 2세대)가 얼마나 간암 진행을 늦추는지 비교함 [그림 B] 약물 투여에 따른 마우스 사망 개체 및 무게 변화는 발견되지 않음. [그림 C] 약물 투여에 따른 마우스 내 종양의 크기 변화를 살펴본 결과, 소라페닙만 투여한 경우에 비해 SIRT7 저해제를 투여한 경우가 종양이 덜 자라나, 기존 치료제에 내성이 있더라도 항암 효과가 있음을 확인. ①대조군(간암 발생 쥐에 약물 투여 안함)은 3마리 모두 간암 종양 크기 커짐. ②소라페닙 투여한 경우도 3마리 모두 종양 크기 커짐.(소라페닙 내성 때문). ②~⑥SIRT7 저해제를 포함해 투여한 경우는 종양 크기가 그다지 커지지 않아 SIRT7 저해제의 항암 효과가 확인됨. [그림 D] 소라페닙 내성 모델에서 소라페닙, SIRT7 저해제1, 소라페닙+SIRT7 저해제1 병용 투여에 따른 종양 성장 곡선의 변화를 보면, SIRT7 저해제1이 포함된 경우 종양 부피가 덜 커짐을 알수 있음 [그림 E] 소라페닙 내성 모델에서 소라페닙, SIRT7 저해제2, 소라페닙+SIRT7 저해제2 병용 투여에 따른 종양 성장 곡선의 변화를 보면, SIRT7 저해제2를 포함한 경우 종양 부피 덜 커지며, 그림 D의 SIRT7 저해제1에 비해서도 더 간암 진행을 늦추는 모습이 보여 효능이 더 뛰어남을 알수 있음 [그림 F] 동물 조직을 염색 후 이미지 전자 현미경으로 정밀하게 분석해 암세포가 현저히 감소함을 확인. ①H&E(세포핵은 보라색으로, 세포질은 분홍색으로 염색되는 염색법)방법 적용 시, 가장 좌측(대조군)에서 보이는 모습 즉, 세포핵에 해당하는 보라색이 불규칙적으로 분포되어 있고, 세포질(분홍색)이 응집되어 있을수록 비정상적인 세포 증식인 암이 많이 진행된 모습이고, 가장 우측(소라페닙+SIRT7 저해제2)에서 보이는 보라색과 분홍색이 조화롭게 있는 모습은 비교적 정상적인 모습으로서 암의 진행이 더딘 모습. ②Ki-67(암세포가 분열하는 속도를 볼 수 있는 염색법) 방법 적용 시, 가장 좌측(대조군)에는 짙은 색의 점들이 많이 뭉쳐 있어 암세포가 빨리 자라난 것을 알 수 있고, 가장 우측(소라페닙+SIRT7 저해제2)에서는 짙은 색의 뭉쳐있는 점들이 거의 없어 암세포가 분열하는 속도가 느린 것을 알 수 있다. ③AFP(간이 손상되었을 때 증가하는 단백질을 염색하는 염색법) 방법 적용 시, 가장 좌측(대조군)에서는 짙은 색의 점들이 많이 뭉쳐있어 간암으로 간이 많이 손상되었음을 알 수 있고, 가장 우측(소라페닙+SIRT7 저해제2)에서는 짙은 색의 뭉쳐있는 점들이 거의 없어 암세포에 의한 손상이 적음을 알 수 있음. [그림 G] SIRT7 저해제에 따른 종양의 무게가 가장 좌측(대조군)에 비해 가장 우측(소라페닙+SIRT7 저해제2)에서 확연히 감소함을 확인 [그림 H] AFP(간이 손상되었을 때 증가하는 단백질을 염색하는 염색법) 방법으로 동물 조직을 염색한 수치를 정량화한 결과, 가장 좌측(대조군)에 비해 가장 우측(소라페닙+SIRT7 저해제2)에서 종양으로 손상된 정도가 현저히 감소함을 확인 |
□ [그림2] SIRT7 저해제 투여에 따른 소라페닙 효능의 재작동 모습 |
|
[그림 A] 소라페닙 내성 간암 세포(Huh7SR)에 대한 소라페닙, SIRT7 저해제1 및 소라페닙+SIRT7 저해제1 병용 투여에 의한 간암 세포 감소 비교, SIRT7 저해제가 소라페닙의 기능을 회복시켰음을 확인. ①(검정 실선과 점선의 높이 차)소라페닙만으로 간암 세포 감소한 정도, ②(빨강 실선과 점선의 높이 차)SIRT7 저해제1과 소라페닙+SIRT7 저해제1 사이의 간암 세포 감소한 정도를 비교 시, ①번의 높이 차 이상으로 ②번의 높이 차가 더 커, 소라페닙 기능이 일부 되살아났음을 확인 [그림 B] 소라페닙 내성 간암 세포(SK-Hep1SR)에 소라페닙, SIRT7 저해제1 및 소라페닙+SIRT7 저해제1 병용 투여에 의한 간암 세포 감소 비교, SIRT7 저해제가 소라페닙의 기능을 회복시켰음을 확인. ①(검정 실선과 점선의 높이 차)소라페닙만으로 간암 세포 감소한 정도, ②(빨강 실선과 점선의 높이 차)SIRT7 저해제1과 소라페닙+SIRT7 저해제1 사이의 간암 세포 감소한 정도를 비교 시, ①번의 높이 차 이상으로 ②번의 높이 차가 더 커, 소라페닙 기능이 일부 되살아났음을 확인 [그림 C] 소라페닙 내성 간암 세포(Huh7SR)에 대한 소라페닙, 소라페닙, SIRT7 저해제2 및 소라페닙+SIRT7 저해제2 병용 투여에 의한 간암 세포 감소 비교, SIRT7 저해제가 소라페닙의 기능을 회복시켰음을 확인. ①(검정 실선과 점선의 높이 차)소라페닙만으로 간암 세포 감소한 정도, ②(파랑 실선과 점선의 높이 차)SIRT7 저해제2과 소라페닙+SIRT7 저해제2 사이의 간암 세포 감소한 정도를 비교 시, ①번의 높이 차 이상으로 ②번의 높이 차가 더 커, 소라페닙 기능이 일부 되살아났음을 확인 [그림 D] 소라페닙 내성 간암 세포(SK-Hep1SR)에 대한 소라페닙, 소라페닙, SIRT7 저해제2 및 소라페닙+SIRT7 저해제2 병용 투여에 의한 간암 세포 감소 비교, SIRT7 저해제가 소라페닙의 기능을 회복시켰음을 확인. ①(검정 실선과 점선의 높이 차)소라페닙만으로 간암 세포 감소한 정도, ②(파랑 실선과 점선의 높이 차)SIRT7 저해제2와 소라페닙+SIRT7 저해제2 사이의 간암 세포 감소한 정도를 비교 시, ①번의 높이 차 이상으로 ②번의 높이 차가 더 커, 소라페닙 기능이 일부 되살아났음을 확인 |
연구자 이력사항 |
1. 인적사항
○ 성 명 : 정관령 |
|
○ 소 속 : 한국화학연구원 의약바이오본부 희귀질환치료기술연구센터 |
|
○ 전 화 : 042-860-7692 |
|
○ 이메일 : krjeong@krict.re.kr |
2. 학력
○ 1998 – 2002 전남대학교 기초과학부 화학전공 학사
○ 2002 – 2004 광주과학기술원 생명과학부 약품화학전공 석사
○ 2004 – 2009 광주과학기술원 생명과학부 약품화학전공 박사
3. 경력사항
○ 2009 - 2011 존스홉킨스대학교 화학과 박사후연구원
○ 2011 – 2013 메릴랜드대학교 약학대학 박사후연구원
○ 2013 - 현재 한국화학연구원 책임연구원
○ 2015 - 현재 UST 의약화학 및 약리생물학 교수
○ 2021 - 2022 대한화학회 의약화학분과 학술간사
4. 전문 분야 정보
○ 의약화학, 화학생물학, 전기생리학
연구자 이력사항 |
1. 인적사항
○ 성 명 : 류동렬 |
|
○ 소 속 : 광주과학기술원 의생명공학과 |
|
○ 전 화 : 062-715-5374 |
|
○ 이메일 : |
2. 학력
○ 이학사, 이학석사, 부산대학교 분자생물학과
○ 이학박사, 성균관대학교 의과대학 생화학분자생물학교실
3. 경력사항
○ 2023, 미국 스탠퍼드대와 엘스비어가 선정 세계 상위 2% 연구자
○ 2022, Clarivate 선정 Highly Cite Researcher (세계 상위 1% 과학자)
○ 2019-2023, 성균관대학교, 의과대학, 조교수
○ 2017, 과학의 날, 국무총리 표창
○ 2017-2019, 부산대학교, 한의학전문대학원, 조교수
○ 2016-2017, 선임연구원, Amazentis (스위스 EPFL소재 Biotech)
○ 2010-2015, 박사후연구원, 스위스 EPFL(로잔연방공대)
4. 전문 분야 정보
○ 노화 기전연구, 항노화/역노화/건강노화 약물 개발
○ 근육 생물학, 근감소증 약물 개발
○ 대사질환, 미토콘드리아 기능 이상 연구