대메뉴 바로가기본문 바로가기

보도자료

장미향 성분 ‘시트로넬롤’, 과다 노출 시 뇌 신경계 독성 유발 가능성 최초 규명

작성자대외협력실(강가람)  조회수24,340 등록일2025-03-30
[그림 1] 주요 연구진(왼쪽부터 배명애 책임연구원(교신저자), 김성순 연구원(1저자))

 - 동물·인공 생체 조직 등 다양한 실험 모델(제브라피쉬, 마우스, 뇌오가노이드, 조직칩) 활용 종간 교차 연구 및 대사체 분석 통해 방향제 성분 시트로넬롤 고농도 노출 시 신경독성 가능성 규명
 - 현재의 화장품, 생활용품 내 향료 사용 기준 보완 필요성에 대해서는 다루지 못해 추가 연구 필요


□ 화장품·세제 등 생활용품에 은은한 꽃 향기를 첨가할 때 ‘시트로넬롤’ 성분이 사용된다. 미국 식품의약국(FDA)은 이 성분을 일반적으로 안전한 물질로 분류하고 있다. 그런데 이 성분에 과하게 노출 시, 뇌에 신경 독성 영향을 끼칠 수 있음을 국내 연구진이 최초로 규명했다.

  ㅇ 한국화학연구원(원장 이영국) 배명애 박사 연구팀, 고려대학교(총장 김동원) 박해철·김수현 교수 공동 연구팀은 다양한 실험 모델 종간 교차 연구와 신경계 대사체 동시 분석을 통해, 시트로넬롤 고농도 노출 시 신경·행동학적 장애 및 독성 현상을 세계 최초로 규명하였다.

< 종간 교차 연구를 통한 시트로넬롤의 종합적인 신경독성 기전 모식도 >

 

□ 시트로넬롤은 장미, 제라늄, 시트로넬라와 같은 식물에서 추출되는 천연 향료 성분이다. 그동안 시트로넬롤은 향기와 심리적 안정감을 주는 비교적 안전한 성분으로 여겨졌다. 다만 고농도 노출 상황에서는 신경계에 부정적인 영향을 끼칠 수도 있음이 이번 연구로 드러났다.

□ 이번 연구는 신뢰성을 높이기 위해 하나의 실험 모델이 아닌 다양한 모델로 비교했다는 특징이 있다. 2가지 동물과 2가지 인공생체 조직을 활용하여 총 4가지의 모델로 검증한 것이다. 또한 특정한 신경전달 물질의 생체 내 변화를 확인하는 대사체 분석 기술도 활용했다.

< 향료 제품에 쓰이는 ‘시트로넬롤’의 신경독성 현상을 다양한 실험모델과 신경전달물질 대사 분석을 통해 규명한 모식도(세부사항 그림 6-① ~ 6-⑤) 참조) >

 

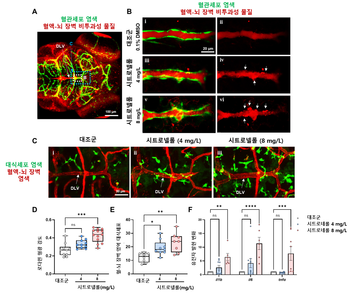
  ㅇ 연구팀은 우선 실험용 물고기(제브라피쉬)와 쥐(마우스)를 이용해 향기 성분이 생체 내로 흡수된 후 혈액-뇌 장벽을 통과하여 뇌로 전달되는지 여부 및 그로 인한 뇌 세포의 손상 여부를 관찰했다.

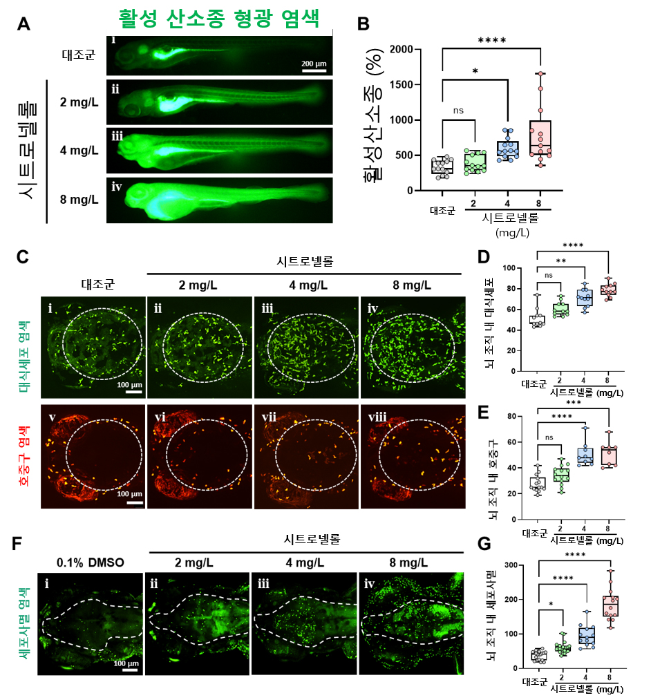
  ㅇ 실험 결과 시트로넬롤이 혈액-뇌 장벽을 통과 후 뇌에 도달하며 활성산소종 생성, 염증 신호 증가를 보였다. 두 현상 모두 과도할 경우 신경·행동계 기능이 저하될 수 있는 요인이다. 면역 세포 활성화로 인한 신경염증 유발과 혈액-뇌 장벽 손상도 관찰되었다.

< [그림 6-①] 다양한 생체 모델에서 혈-뇌 장벽 (BBB)을 투과하는 시트로넬롤 >

 

< [그림 6-②] ‘시트로넬롤’에 노출에 신경계 손상 관찰 >

 

< [그림 6-③] 시트로넬롤’에 노출에 의한 혈액-뇌 장벽 손상 관찰 >

 

  ㅇ 또한 키뉴레닌이라는 신경계 대사체의 변화도 보였다. 키뉴레닌은 2가지 물질로 변할 수 있는데, 키뉴레닌산의 경우 뇌를 보호하고, 3-하이드록시 키뉴레닌(3-HK)으로 바뀌면 신경세포를 손상시킨다. 그런데 시트로넬롤은 키뉴레닌의 변화 방향을 신경독성 분자인 3-하이드록시 키뉴레닌(3-HK) 쪽으로 유도하는 것이 확인되었다. 

< 김성순 박사(1저자)가 향료 성분에 노출된 제브라피쉬들의 뇌 조직을 추출해 신경전달물질의 변화를 측정하는 장비에 넣고있다 >

 

< [그림 6-⑤] 신경화학물질 동시분석을 통한 신경계 변화 확인 >

 

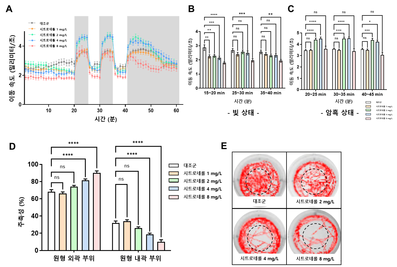
  ㅇ 특히, 행동 분석에 흔히 사용되는 제브라피쉬 모델에서 시트로넬롤 노출 증가(2, 4, 8 mg/L)에 따라 불안 반응은 커지고, 평소처럼 빛을 향해 움직이는 정상 반응은 줄어드는 이상 행동이 관찰되었다.

< 김성순 박사(1저자)가 향료 성분에 노출된 제브라피쉬들의 행동을 자동 기록하는 장비로 모니터링하고 있다 >

 

< [그림 6-④] 시트로넬롤 노출에 의한 행동학적 장애 관찰 >

 

  ㅇ 동물 실험 외에도 사람 유래 세포 기반의 뇌 오가노이드와 혈-뇌 장벽 생체 조직칩을 활용해, 동물 실험 모델에서 보여준 독성 기전이 사람에게도 유사하게 나타날 수 있다는 가능성을 확인하였다.

< 인간의 혈-뇌 장벽과 뇌 조직을 모방한 '생체 조직칩'에 향료 성분을 투입하여 혈-뇌 장벽 통과 여부를 실험하는 모습 >

 

  ㅇ 현재 우리나라 식품의약품안전처는 화장품 알레르기 유발성분 표시 규정에서 시트로넬롤을 알레르기 유발 가능 물질로 지정하고 있다. EU처럼 일정 농도 이상 함유되면 제품에 표시 중인데, 사용 후 씻어내는 클렌징 같은 제품에서는 0.01% 이상, 로션처럼 사용 후 씻어내지 않는 제품은 0.001% 이상 함유 시 표시하도록 규제 중이다.

  ㅇ 이번 연구에서는 시트로넬롤과 같은 향료가 알레르기 반응 외에, 과도하게 노출될 경우 신경계에 부정적인 영향도 줄 수 있음을 보여줬다. 다만 향료 제품의 적정 기준이나 현재 사용 기준의 개선 필요 여부에 대해서는 다루지 않아 별도의 연구가 필요하다.

□ 연구팀은 “시험동물 대체제로 주목 받고 있는 제브라피쉬, 사람 유래 생체 모델을 활용한 차세대 생체모사 기술의 대표 성공 사례”라고 말했고, 화학연 이영국 원장은 “향후 후속 연구를 통해 생체 모사 플랫폼 기반의 인체 위해성 평가에 활용하여 국민 건강 보호에 기여할 것”이라고 말했다.

  ㅇ 이번 논문은 2025년 3월 환경분야의 저명 국제 학술지 ‘유해물질 (Journal of Hazardous Materials, IF:12.2)’에 게재됐다. 화학연 배명애 박사, 고려대 박해철·김수현 교수가 교신저자로, 화학연 김성순 연구원이 1저자로 참여했다. 이번 연구는 화학연 기본연구, 환경부 생활화학 제품 안전관리 기술개발의 지원을 받아 수행됐다.

* (논문 DOI 주소) https://doi.org/10.1016/j.jhazmat.2024.136965